Instance Verification Kit (IVK)
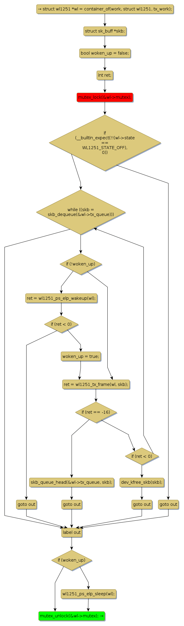
mutex lock @ [8723+23+/linux-3.19-rc1/drivers/net/wireless/ti/wl1251/tx.c]
Instance Signature: mutex
|
The Matching Pair Graph:
|
|
Function Name
|
Control Flow Graph (CFG)
|
Events Flow Graph (EFG)
|
Source Correspondence
|
|
wl1251_tx_work
|
|
|
[8557+14+/linux-3.19-rc1/drivers/net/wireless/ti/wl1251/tx.c]
|